各市城市管理局,东营市住房和城乡建设管理局,烟台、威海、聊城市住房和城乡建设局,济南、青岛市园林和林业(绿化)局:
为深入贯彻中央和全省城市工作会议精神,推动全省城市管理工作提质增效、走在前列,省住房城乡建设厅组织了城市管理领域“揭榜挂帅”工作。在前期各地积极申报基础上,综合考虑各申报单位的基础优势、推进措施、预期成果等因素,经研究,确定了“揭榜挂帅”目标任务和揭榜单位。现将有关情况通知如下:
一、高度重视,精心组织。各市主管部门要切实履行主体责任,将“揭榜挂帅”工作作为提升本地城市管理能力的重要契机,加强组织领导,指定专人负责,尤其是有多个项目揭榜的单位要明确指定局机关相关部门作为牵头单位,精心部署协调实施。
二、扎实推进,加强指导。揭榜单位要制定推进方案,细化实施步骤,严格按照方案推进项目实施,并于4月中旬之前将方案报省住房城乡建设厅城管局。省住房城乡建设厅将建立专项辅导机制、定期调度机制、成果评估机制,适时赴各揭榜单位开展实地指导,跟踪任务进展、加强指导服务、协调解决困难,保障项目顺利落地见效。
三、系统总结,全面推广。项目实施过程中,揭榜单位应及时总结提炼建设成果和先进经验,于2026年9月底前提交中期建设成果报告,2026年12月中旬前提交验收申请及相关资料。省住房城乡建设厅城管局将组织开展全面验收评价,对验收合格、成果显著的项目予以公布,做好全省推广、向上推荐,并视情纳入全省相关工作部署。
联系人:冯睿,电话:0531-51765197,邮箱:fengr@shandong.cn
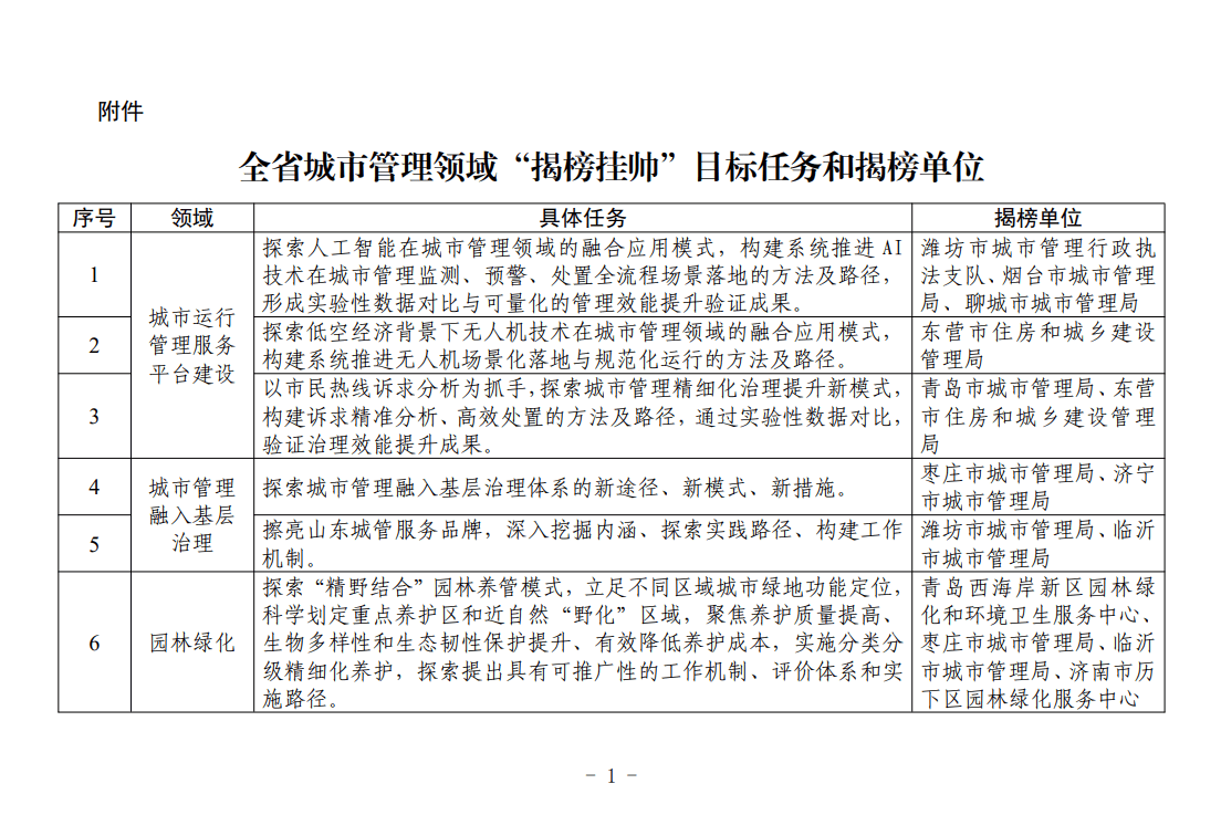
附件:全省城市管理领域“揭榜挂帅”目标任务和揭榜单位.pdf
山东省住房和城乡建设厅
2026年3月20日




