小编相关渠道获悉:12月15日上午,济宁市任城区8宗国有建设用地使用权集中开拍。根据济宁市公共资源交易中心公布的出让结果,8宗地块底价成交,总成交价为136468万元。
从8宗地块的具体分布上看,均位于任城区。从土地用途来看,均为城镇住宅用地兼容商业用地。土地总面积为314500㎡,约472亩;起始价为136468万元。
最终,济宁市弘安置业有限公司成功摘得1宗地块、济宁市鸿盛置业有限公司成功摘得1宗地块、济宁永鸣房地产发展有限公司成功摘得2宗地块、济宁城市发展资本控股有限公司成功摘得3宗地块、济宁运河明德房地产开发有限公司成功摘得1宗地块。
接下来,我们详细了解一下挂牌出让地块的基本情况和规划指标等要求:

地块一:任城区JRC2025-049号李营片区(北二环路南科苑路西)地块【济宁市弘安置业有限公司竞得】
土地位于:任城区李营街道北二环路以南、科苑路以西;土地面积:36714㎡(约55亩);土地用途:城镇住宅用地兼容商业用地;出让年限:住宅70年、商服40年;容积率不大于1.6;起始价:15274万元,综合楼面价起价:2600元/㎡;最终成交价为:15274万元(约278万元/亩),综合楼面地价成交价:2600元/㎡;溢价率:0.0%;



该地块位于任城区辖区内,附近有济宁市实验小学任和校区与济宁市实验初中任和校区,优质教育资源环绕,可保障基础教育需求。北靠李营街道社区卫生服务中心,为居民提供便捷基础医疗服务。周边路网发达,可快速接驳城市主干道,轻松抵达全市核心区域,出行高效便捷。此外,距任城森林公园较近,生态资源优越,宜居价值显著。

规划条件








地块二:任城区JRC2025-048号李营片区(张拾路北国槐路东)地块【济宁市鸿盛置业有限公司竞得】
土地位于:任城区李营街道张拾路以北、国槐路以东;土地面积:91833㎡(约138亩);土地用途:城镇住宅用地兼容商业用地;出让年限:住宅70年、商业40年;容积率不大于1.6;起始价:38276万元,综合楼面价起价:2605元/㎡;最终成交价为:38276万元(约277万元/亩),综合楼面地价成交价:2605元/㎡;溢价率:0.0%;



该地块位于任城区辖区内,附近有济宁市实验小学任和校区与济宁市实验初中任和校区,优质教育资源环绕,可保障基础教育需求。北靠李营街道社区卫生服务中心,为居民提供便捷基础医疗服务。周边路网发达,可快速接驳城市主干道,轻松抵达全市核心区域,出行高效便捷。此外,距任城森林公园较近,生态资源优越,宜居价值显著。

规划条件








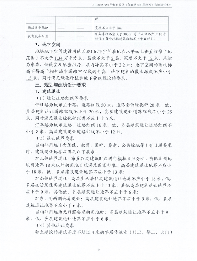
地块三:任城区JRC2025-050号任兴片区(任旺路南汇翠路西)地块【济宁永鸣房地产发展有限公司竞得】
土地位于:任城区李营街道任旺路以南、汇翠路以西;土地面积:16275㎡(约24.4亩);土地用途:城镇住宅用地兼容商业用地;出让年限:住宅70年、商业40年;容积率不大于1.1;起始价:8415万元,综合楼面价起价:4700元/㎡;最终成交价为:8415万元(约345万元/亩),综合楼面地价成交价:4700元/㎡;溢价率:0.0%;



该地块位于任城区辖区内,东侧毗邻济宁市实验小学任和校区与济宁市实验初中任和校区,优质教育资源环绕,可保障基础教育需求。周边社区底商发育成熟,银行、超市、果蔬店、餐饮等生活配套齐全。紧邻城市主干道,可快速接入任城大道、琵琶山路等城市交通主动脉,形成高效通勤圈。此外,距任城森林公园较近,生态资源优越,宜居价值显著。
规划条件







地块四:任城区JRC2025-051号任兴片区(任旺路南汇翠路东)地块【济宁永鸣房地产发展有限公司竞得】
土地位于:任城区李营街道任旺路以南、汇翠路以东;土地面积:12783㎡(约19.2亩);土地用途:城镇住宅用地兼容商业用地;出让年限:住宅70年、商业40年;容积率不大于1.5;起始价:7287万元,综合楼面价起价:3800元/㎡;最终成交价为:7287万元(约380万元/亩),综合楼面地价成交价:3800元/㎡;溢价率:0.0%;



该地块位于任城区辖区内,东侧毗邻济宁市实验小学任和校区与济宁市实验初中任和校区,优质教育资源环绕,可保障基础教育需求。周边社区底商发育成熟,银行、超市、果蔬店、餐饮等生活配套齐全。紧邻城市主干道,可快速接入任城大道、琵琶山路等城市交通主动脉,形成高效通勤圈。此外,距任城森林公园较近,生态资源优越,宜居价值显著。
规划条件








地块五:任城区JRC2025-054号金塔片区(金塔路东机电一路南)地块【济宁城市发展资本控股有限公司竞得】
土地位于:任城区南张街道金塔路以东、机电一路以南;土地面积:49637㎡(约74.5亩);土地用途:城镇住宅用地兼容商业用地;出让年限:住宅70年、商业40年;容积率不大于1.6;起始价:21047万元,综合楼面价起价:2650元/㎡;最终成交价为:21047万元(约283万元/亩),综合楼面地价成交价:2650元/㎡;溢价率:0.0%;



该地块位于任城区南张街道辖区内,临近内环高架路,交通出行方便,地块周边教育、生活、休闲等配套完善。周边配套有任城实验小学济州校区、济宁市第十三中学桃源校区等教育资源,东南侧有振宇蔬菜大市场、亿丰时代广场等商业设施,西南侧有凤凰台植物公园等休闲场所。

规划条件









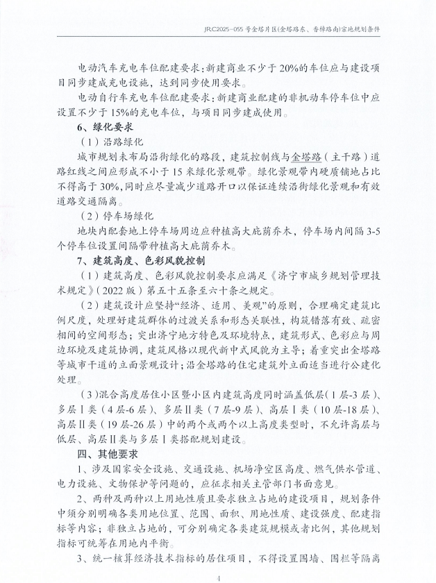
地块六:任城区JRC2025-055号金塔片区(金塔路东香樟路南)地块【济宁城市发展资本控股有限公司竞得】
土地位于:任城区南张街道金塔路以东、香樟路以南;土地面积:11875㎡(约18亩);土地用途:城镇住宅用地兼容商业用地;出让年限:住宅70年、商业40年;容积率不大于1.6;起始价:5102万元,综合楼面价起价:2685元/㎡;最终成交价为:5102万元(约283万元/亩),综合楼面地价成交价:2685元/㎡;溢价率:0.0%;



该地块位于任城区南张街道辖区内,临近内环高架路,交通出行方便,地块周边教育、生活、休闲等配套完善。周边配套有任城实验小学济州校区、济宁市第十三中学桃源校区等教育资源,东南侧有振宇蔬菜大市场、亿丰时代广场等商业设施,西南侧有凤凰台植物公园等休闲场所。
规划条件








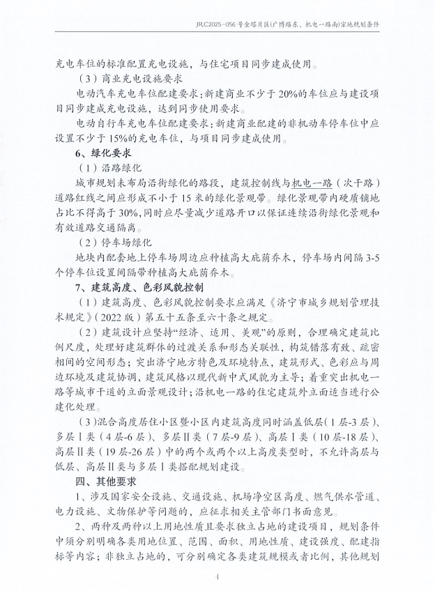
地块七:任城区JRC2025-056号金塔片区(广博路东机电一路南)地块【济宁城市发展资本控股有限公司竞得】
土地位于:任城区南张街道广博路以东、机电一路以南;土地面积:21729㎡(约32.6亩);土地用途:城镇住宅用地兼容商业用地;出让年限:住宅70年、商业40年;容积率不大于1.6;起始价:9248万元,综合楼面价起价:2660元/㎡;最终成交价为:9248万元(约284万元/亩),综合楼面地价成交价:2660元/㎡;溢价率:0.0%;



该地块位于任城区南张街道辖区内,临近内环高架路,交通出行方便,地块周边教育、生活、休闲等配套完善。周边配套有任城区实验小学济州校区、济宁市第十三中学桃源校区等教育资源,东南侧有振宇蔬菜大市场、亿丰时代广场等商业设施,西南侧有凤凰台植物公园等休闲场所。
规划条件








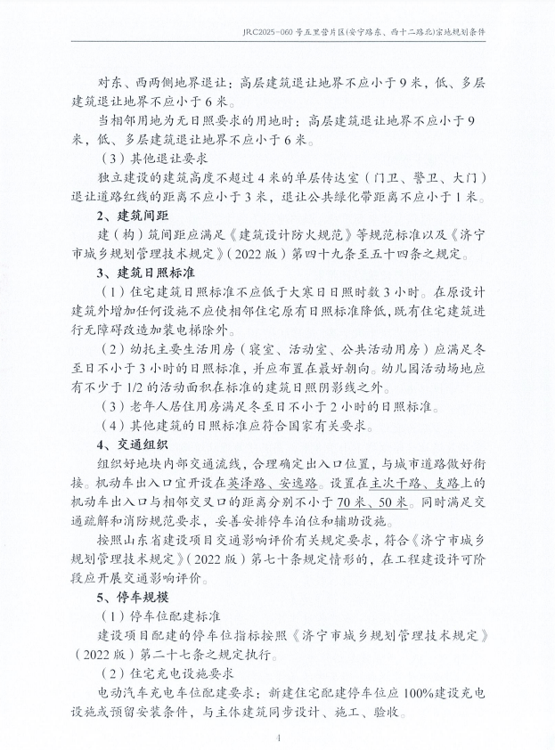
地块八:任城区JRC2025-060号五里营片区(安宁路东西十二路北)地块【济宁运河明德房地产开发有限公司竞得】
土地位于:任城区安居街道安宁路以东、西十二路以北;土地面积:73654㎡(约110亩);土地用途:城镇住宅用地兼容商业用地;出让年限:住宅70年、商业40年;容积率不大于1.6;起始价:31819万元,综合楼面价起价:2700元/㎡;最终成交价为:31819万元(约289万元/亩),综合楼面地价成交价:2700元/㎡;溢价率:0.0%;



该地块位于任城区辖区内,邻蔬菜批发市场、济宁西站较近。东侧有老运河,两侧建有步行观光带。附近有济宁霍家街小学滨河校区,济宁市第十五中学滨河校区,生活配套一应俱全。商务办公聚集,教育资源丰富,交通出行便利。
规划条件









下一篇:最后一页